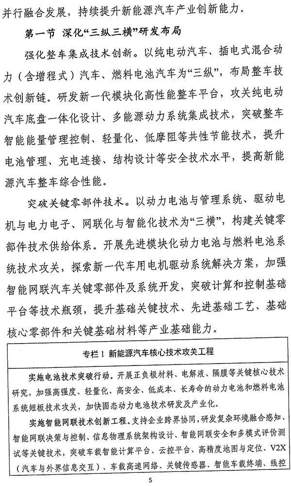
¹¤ÐŲ¿£ºÍƶ¯¶¯Á¦µç³ØÆóÒµÓÅ»¯ÖØ×é Ìá¸ß¹¤Òµ¼¯ÖжÈ
12ÔÂ3ÈÕ£¬£¬£¬£¬£¬£¬£¬£¬¹ú¼Ò¹¤ÒµºÍÐÅÏ¢»¯²¿Ðû²¼ÁË¡¶ÐÂÄÜÔ´Æû³µ¹¤ÒµÉú³¤ÍýÏ루2021-2035Ä꣩¡·£¨Õ÷ÇóÒâ¼û¸å£©£¨ÒÔϼò³Æ¡¶Õ÷ÇóÒâ¼û¸å¡·£©¡£¡£¡£¡£¡£¡£¡£¡£¡¶Õ÷ÇóÒâ¼û¸å¡·Ìá³ö£¬£¬£¬£¬£¬£¬£¬£¬ÒÔ×ÊÔ´Êг¡ÎªÒÀÍУ¬£¬£¬£¬£¬£¬£¬£¬Ê©Õ¹ÖÖÖÖ»ù½ðµÄÐͬ×÷Ó㬣¬£¬£¬£¬£¬£¬£¬Íƶ¯ÐÂÄÜÔ´Æû³µÕû³µ¡¢¶¯Á¦µç³ØµÈÁ㲿¼þÆóÒµÓÅ»¯ÖØ×飬£¬£¬£¬£¬£¬£¬£¬Ìá¸ß¹¤Òµ¼¯Öжȣ»£»£»£»£»£»µ½2025ÄêÐÂÄÜÔ´Æû³µÐ³µÏúÁ¿Êг¡Õ¼±È½«µÖ´ï25%×óÓÒ¡£¡£¡£¡£¡£¡£¡£¡£
¡¶Õ÷ÇóÒâ¼û¸å¡·´ÓÊг¡¡¢ÊÖÒÕ¡¢Çå¾²¡¢»ù´¡ÉèÊ©µÈ¶à¸ö·½Ã棬£¬£¬£¬£¬£¬£¬£¬¶ÔÐÂÄÜÔ´Æû³µ¡¢¶¯Á¦µç³Ø¡¢ÇâȼÁÏµç³ØµÈ¹¤ÒµÁ´¸÷»·½ÚÉú³¤¾ÙÐÐÁË¡°ÍýÏ롱¡£¡£¡£¡£¡£¡£¡£¡£
Ä¿µÄÒ»£º¹«¹²ÁìÓòÓóµÖÜÈ«µç¶¯»¯ ȼÁÏµç³ØÆû³µÊµÏÖÉÌÒµ»¯Ó¦ÓÃ
¡¶Õ÷ÇóÒâ¼û¸å¡·Ìá³ö£¬£¬£¬£¬£¬£¬£¬£¬Á¦Õù¾ÓÉÊ®ÎåÄêÒ»Á¬Æð¾¢£¬£¬£¬£¬£¬£¬£¬£¬Ê¹ÎÒ¹úÐÂÄÜÔ´Æû³µ½¹µãÊÖÒÕµÖ´ï¹ú¼ÊÁìÏÈˮƽ¡£¡£¡£¡£¡£¡£¡£¡£ÆäÖУ¬£¬£¬£¬£¬£¬£¬£¬´¿µç¶¯Æû³µ³ÉΪÖ÷Á÷£¬£¬£¬£¬£¬£¬£¬£¬È¼ÁÏµç³ØÆû³µÊµÏÖÉÌÒµ»¯Ó¦Ó㬣¬£¬£¬£¬£¬£¬£¬¹«¹²ÁìÓòÓóµÖÜÈ«µç¶¯»¯¡£¡£¡£¡£¡£¡£¡£¡£
µ½2025Ä꣬£¬£¬£¬£¬£¬£¬£¬ÐÂÄÜÔ´Æû³µÐ³µÏúÁ¿Êг¡Õ¼±È½«µÖ´ï25%×óÓÒ¡£¡£¡£¡£¡£¡£¡£¡£ÖµµÃ×¢ÖØµÄÊÇ£¬£¬£¬£¬£¬£¬£¬£¬´ËÇ°Íø´«¡¶Õ÷ÇóÒâ¼û¸å¡·°æ±¾Ìá³öµ½2030Ä꣬£¬£¬£¬£¬£¬£¬£¬ÐÂÄÜÔ´Æû³µÐ³µÏúÁ¿Êг¡Õ¼±È½«µÖ´ï40%£»£»£»£»£»£»´Ë´ÎÕýʽÐû²¼µÄ¡¶Õ÷ÇóÒâ¼û¸å¡·µ÷½âΪ2025ÄêÏúÁ¿Êг¡Õ¼±È25%×óÓÒ£¬£¬£¬£¬£¬£¬£¬£¬»òÒâÔÚ¼ÓËÙÐÂÄÜÔ´Æû³µµÄÊг¡ÉøÍ¸£¬£¬£¬£¬£¬£¬£¬£¬²»É¨³ýºóÐø¸ü¶àµÄÕþ²ßÖ§³Ö¡£¡£¡£¡£¡£¡£¡£¡£¾Ýµç³ØÖйúÍøÏàʶ£¬£¬£¬£¬£¬£¬£¬£¬½ñÄê1-10ÔÂÎÒ¹úÆû³µÕûÌåÏúÁ¿µÖ´ï2065.2ÍòÁ¾£¬£¬£¬£¬£¬£¬£¬£¬ÆäÖÐÐÂÄÜÔ´Æû³µÏúÁ¿Îª94.7ÍòÁ¾£¬£¬£¬£¬£¬£¬£¬£¬Õ¼±È½öΪ4.59%¡£¡£¡£¡£¡£¡£¡£¡£¿£¿£¿£¿£¿£¿ÉÒÔ¿´³öÁ½Õß¾àÀëÉÐÔ¶£¬£¬£¬£¬£¬£¬£¬£¬²»¹ýҲ˵Ã÷ÐÂÄÜÔ´Æû³µÊг¡¿Õ¼äºÜÊǴ󣬣¬£¬£¬£¬£¬£¬£¬¶¯Á¦µç³ØÊг¡Ô¶¾°Ò²ºÜÊÇÁÉÀ«¡£¡£¡£¡£¡£¡£¡£¡£
¾ÝϤ£¬£¬£¬£¬£¬£¬£¬£¬Æ¾Ö¤¡¶Õ÷ÇóÒâ¼û¸å¡·ÒªÇ󣬣¬£¬£¬£¬£¬£¬£¬´Ó2021ÄêÆð£¬£¬£¬£¬£¬£¬£¬£¬¹ú¼ÒÉú̬ÎÄÃ÷ÊÔÑéÇø¡¢´óÆøÎÛȾ·ÀÖÎÖØµãÇøÓò¹«¹²ÁìÓòÐÂÔö»ò¸üÐÂÓ󵽫ËùÓÐʹÓÃÐÂÄÜÔ´Æû³µ¡£¡£¡£¡£¡£¡£¡£¡£
Ä¿µÄ¶þ£ºÖ§³Ö¹¤ÒµÁ´½¹µãÆóÒµÉú³¤

¡¶Õ÷ÇóÒâ¼û¸å¡·Ìá³ö£¬£¬£¬£¬£¬£¬£¬£¬ÒÔ×ÊÔ´Êг¡ÎªÒÀÍУ¬£¬£¬£¬£¬£¬£¬£¬Ê©Õ¹ÖÖÖÖ»ù½ðµÄÐͬ×÷Ó㬣¬£¬£¬£¬£¬£¬£¬Íƶ¯ÐÂÄÜÔ´Æû³µÕû³µ¡¢¶¯Á¦µç³ØµÈÁ㲿¼þÆóÒµÓÅ»¯ÖØ×飬£¬£¬£¬£¬£¬£¬£¬Ìá¸ß¹¤Òµ¼¯Öжȡ£¡£¡£¡£¡£¡£¡£¡£¾Ýµç³ØÖйúÍøÏàʶ£¬£¬£¬£¬£¬£¬£¬£¬2016ÄêÎÒ¹ú¶¯Á¦µç³ØÆóÒµÓÐ200Óà¼Ò£¬£¬£¬£¬£¬£¬£¬£¬ÏÖÔÚÄêǰÈý¼¾¶È£¬£¬£¬£¬£¬£¬£¬£¬ÄÜÅäÌ××°³µµÄµç³ØÆóÒµÒѾȱ·¦70¼Ò£¬£¬£¬£¬£¬£¬£¬£¬Ëæ×ŽñÄêÐÂÄÜÔ´Æû³µ²ÆÎñ½òÌù´ó·ùÍËÆÂ£¬£¬£¬£¬£¬£¬£¬£¬¶¯Á¦µç³ØÐÐÒµÏ´ÅÆÒѾ½øÈëÉîË®Çø¡£¡£¡£¡£¡£¡£¡£¡£²»¹ý£¬£¬£¬£¬£¬£¬£¬£¬Òµ½çÆÕ±éÈÔÒÔΪ£¬£¬£¬£¬£¬£¬£¬£¬ÏÖÔÚ½ü70¼Òµç³ØÆóÒµÖУ¬£¬£¬£¬£¬£¬£¬£¬»¹½«ÓÐÔ¼50¼Ò×óÓÒ»á±»Ï´ÅÆ³ö¾Ö£¬£¬£¬£¬£¬£¬£¬£¬×îºóº£ÄÚµç³Ø²úÄܽ«»á¼¯ÖÐÔÚ¶þÈýÊ®¼ÒÆóÒµ×óÓÒ¡£¡£¡£¡£¡£¡£¡£¡£Õâ¸öÔ¤ÆÚÒ²Óë¡¶Õ÷ÇóÒâ¼û¸å¡·Ìá³öµÄÄ¿µÄËÆºõÒ»Ö¡£¡£¡£¡£¡£¡£¡£¡£
Ä¿µÄÈý£º¼ÓËÙ¹Ì̬¶¯Á¦µç³ØÊÖÒÕÑз¢¼°¹¤Òµ»¯
¡¶Õ÷ÇóÒâ¼û¸å¡·Ìá³ö£¬£¬£¬£¬£¬£¬£¬£¬ÒÔ¶¯Á¦µç³ØÓë¹ÜÀíϵͳ¡¢Çý¶¯µç»úÓëµçÁ¦µç×Ó¡¢ÍøÁª»¯ÓëÖÇÄÜ»¯ÊÖÒÕΪ¡°Èýºá¡±£¬£¬£¬£¬£¬£¬£¬£¬¹¹½¨Òªº¦Á㲿¼þÊÖÒÕ¹©Ó¦ÏµÍ³£¬£¬£¬£¬£¬£¬£¬£¬¿ªÕ¹ÏȽøÄ£¿£¿£¿£¿£¿£¿é»¯¶¯Á¦µç³ØÓëȼÁÏµç³ØÏµÍ³ÊÖÒÕ¹¥¹Ø¡£¡£¡£¡£¡£¡£¡£¡£
ÔÚʵÑéµç³ØÊÖÒÕÍ»ÆÆÐж¯ÖУ¬£¬£¬£¬£¬£¬£¬£¬¼ÓËÙ¹Ì̬¶¯Á¦µç³ØÊÖÒÕÑз¢¼°¹¤Òµ»¯±»ÁÐΪ¡°ÐÂÄÜÔ´Æû³µ½¹µãÊÖÒÕ¹¥¹Ø¹¤³Ì¡±¡£¡£¡£¡£¡£¡£¡£¡£ÖµµÃ×¢ÖØµÄÊÇ£¬£¬£¬£¬£¬£¬£¬£¬´ËÇ°Íø´«¡¶Õ÷ÇóÒâ¼û¸å¡·Õâ¿é±íÊöΪ¡°¼ÓËÙÈ«¹Ì̬¶¯Á¦µç³ØÊÖÒÕÑз¢¼°¹¤Òµ»¯¡±£¬£¬£¬£¬£¬£¬£¬£¬´Ë´Î¡¶Õ÷ÇóÒâ¼û¸å¡·É¾³ýÁË¡°È«¡±£¬£¬£¬£¬£¬£¬£¬£¬ÓÉ¡°È«¹Ì̬¡±±äΪ¡°¹Ì̬¡±£¬£¬£¬£¬£¬£¬£¬£¬ËäÖ»ÊÇÒ»×ÖÖ®²î£¬£¬£¬£¬£¬£¬£¬£¬È´Ò²ÖµµÃѰζ¡£¡£¡£¡£¡£¡£¡£¡£
±ðµÄ£¬£¬£¬£¬£¬£¬£¬£¬¿ªÕ¹Õý¸º¼«ÖÊÁÏ¡¢µç½âÒº¡¢¸ôĤµÈÒªº¦½¹µãÊÖÒÕÑо¿£¬£¬£¬£¬£¬£¬£¬£¬ÔöÇ¿¸ßÇ¿¶È¡¢ÇáÁ¿»¯¡¢¸ßÇå¾²¡¢µÍ±¾Ç®¡¢³¤ÊÙÃüµÄ¶¯Á¦µç³ØºÍȼÁÏµç³ØÏµÍ³¶Ì°åÊÖÒÕ¹¥¹Ø£¬£¬£¬£¬£¬£¬£¬£¬Ò²±»ÁÐΪ¡°ÐÂÄÜÔ´Æû³µ½¹µãÊÖÒÕ¹¥¹Ø¹¤³Ì¡±¡£¡£¡£¡£¡£¡£¡£¡£²»¹ý£¬£¬£¬£¬£¬£¬£¬£¬¡¶Õ÷ÇóÒâ¼û¸å¡·Ã»ÓÐÔÙ´ÎÔÚÄÜÁ¿ÃܶȵÄÌáÉýÉÏÓÐËù±íÊö£¬£¬£¬£¬£¬£¬£¬£¬¶øÊÇÇ¿µ÷ÁËÇ¿¶È¡¢ÇáÁ¿»¯¡¢¸ßÇå¾²¡¢µÍ±¾Ç®¡¢³¤ÊÙÃüµÄÌá¸ß¡£¡£¡£¡£¡£¡£¡£¡£
ʵÑéÐÂÄÜÔ´Æû³µ»ù´¡ÊÖÒÕÌáÉý¹¤³ÌÖУ¬£¬£¬£¬£¬£¬£¬£¬Ìá³öÒª¹¥¿ËÇâÄÜ´¢ÔË¡¢¼ÓÇâÕ¾¡¢³µÔØ´¢ÇâµÈÇâȼÁÏµç³ØÆû³µÓ¦ÓÃÖ§³ÖÊÖÒÕ¡£¡£¡£¡£¡£¡£¡£¡£´Ë¾Ù»òÒâÔÚÎªÍÆ¶¯ÇâȼÁÏµç³ØÉÌÒµ»¯Ó¦ÓôòÏ»ù´¡¡£¡£¡£¡£¡£¡£¡£¡£
Ä¿µÄËÄ£º¼ÓËÙ½¨Éè¹²ÐÔÊÖÒÕÁ¢ÒìÆ½Ì¨
¡¶Õ÷ÇóÒâ¼û¸å¡·Ìá³ö£¬£¬£¬£¬£¬£¬£¬£¬½øÒ»²½½¡È«¶¯Á¦µç³Ø¡¢ÖÇÄÜÍøÁªÆû³µµÈÖÆÔìÒµÁ¢ÒìÖÐÐÄÊг¡»¯ÔËÐлúÖÆ£¬£¬£¬£¬£¬£¬£¬£¬¾Û½¹½¹µã¹¤ÒÕ¡¢×¨ÓÃÖÊÁÏ¡¢ÖÆÔì×°±¸µÈ¶Ì°åÈõÏ£¬£¬£¬£¬£¬£¬£¬ÔöÇ¿Ñз¢¹¥¹Ø£¬£¬£¬£¬£¬£¬£¬£¬Ìá¸ßÒªº¦¹²ÐÔÊÖÒÕ¹©Ó¦ÄÜÁ¦¡£¡£¡£¡£¡£¡£¡£¡£
Ä¿µÄÎå£ºÍÆ¶¯¶¯Á¦µç³ØÈ«¼ÛÖµÁ´Éú³¤
¡¶Õ÷ÇóÒâ¼û¸å¡·Ìá³ö£¬£¬£¬£¬£¬£¬£¬£¬ÃãÀø¾ß±¸Ìõ¼þµÄÆóÒµÌá¸ßﮡ¢Äø¡¢îÜ¡¢²¬µÈÒªº¦×ÊÔ´µÄ°ü¹ÜÄÜÁ¦¡£¡£¡£¡£¡£¡£¡£¡£½¨É轡ȫ¶¯Á¦µç³ØÄ£¿£¿£¿£¿£¿£¿é»¯±ê׼ϵͳ£¬£¬£¬£¬£¬£¬£¬£¬¼ÓËÙÍ»ÆÆÒªº¦ÖÆÔì×°±¸£¬£¬£¬£¬£¬£¬£¬£¬Ìá¸ß¹¤ÒÕˮƽºÍÉú²úЧÂÊ¡£¡£¡£¡£¡£¡£¡£¡£ÍêÉÆ¶¯Á¦µç³Ø½ÓÄÉ¡¢Ìݼ¶Ê¹ÓúÍÔÙ×ÊÔ´»¯µÄÑ»·Ê¹ÓÃϵͳ£¬£¬£¬£¬£¬£¬£¬£¬ÃãÀø¹²½¨¹²ÓýÓÄÉÇþµÀ¡£¡£¡£¡£¡£¡£¡£¡£½¨É轡ȫ¶¯Á¦µç³ØÔËÊä²Ö´¢¡¢Î¬ÐÞ±£Ñø¡¢Ç徲ĥÁ·¡¢ÍËÒÛÍÆ³öµÈ»·½Ú¹ÜÀíÖÆ¶È£¬£¬£¬£¬£¬£¬£¬£¬ÔöǿȫÉúÃüÖÜÆÚî¿Ïµ¡£¡£¡£¡£¡£¡£¡£¡£
¾Ýµç³ØÖйúÍøÏàʶ£¬£¬£¬£¬£¬£¬£¬£¬ï®¡¢Äø¡¢îÜÊǶ¯Á¦ï®Àë×Óµç³ØËùÐèÒªº¦ÖÊÁÏ£¬£¬£¬£¬£¬£¬£¬£¬²¬ÊÇÇâȼÁÏµç³ØËùÐèÒªº¦ÖÊÁÏ¡£¡£¡£¡£¡£¡£¡£¡£´ÓÈ«Çò×ÊÔ´´¢Á¿À´¿´£¬£¬£¬£¬£¬£¬£¬£¬ï®¡¢Äø×ÊÔ´½ÏΪ¸»ºñ£¬£¬£¬£¬£¬£¬£¬£¬¶øîÜ¡¢²¬×ÊÔ´´¢Á¿ºÜÊÇÓÐÏÞ£¬£¬£¬£¬£¬£¬£¬£¬ÕâÁ½ÖÖ½ðÊôº£ÄÚ´¢Á¿¸üÊÇϡȱ¡£¡£¡£¡£¡£¡£¡£¡£
Ä¿µÄÁù£º½¡È«Çå¾²°ü¹Üϵͳ

¡¶Õ÷ÇóÒâ¼û¸å¡·Ìá³ö£¬£¬£¬£¬£¬£¬£¬£¬Ç¿»¯ÆóÒµ¶Ô²úÆ·Çå¾²µÄÖ÷ÌåÔðÈΣ¬£¬£¬£¬£¬£¬£¬£¬ÂäʵÉú²úÕßÔðÈÎÑÓÉìÖÆ¶È¡£¡£¡£¡£¡£¡£¡£¡£½¡È«ÐÂÄÜÔ´Æû³µÕû³µ¡¢Á㲿¼þÒÔ¼°Î¬ÐÞ±£Ñø¡¢³ä»»µçµÈÇå¾²±ê×¼£¬£¬£¬£¬£¬£¬£¬£¬ÍêÉÆÇå¾²¹æÔòÖÆ¶È¡£¡£¡£¡£¡£¡£¡£¡£ÔöÇ¿ÐÂÄÜÔ´Æû³µÇå¾²Òþ»¼ÕٻعÜÀíÊÂÇéÁ¦¶È¡£¡£¡£¡£¡£¡£¡£¡£ÂäʵÆóÒµÈÏÕæ¡¢Õþ¸®î¿Ïµ¡¢ÐÐÒµ×ÔÂɺÍÉç»á¼àÊÓÏàÍŽáµÄÇå¾²Éú²ú»úÖÆ£¬£¬£¬£¬£¬£¬£¬£¬ÔöÇ¿Çå¾²Éú²ú¼àÊÓ¹ÜÀí¡£¡£¡£¡£¡£¡£¡£¡£
×Ô2018ÄêϰëÄêÒÔÀ´£¬£¬£¬£¬£¬£¬£¬£¬ÐÂÄÜÔ´Æû³µÇå¾²ÊÂ¹ÊÆµ·¢£¬£¬£¬£¬£¬£¬£¬£¬Îª¹¤ÒµÉú³¤ÃÉÉÏÁËÒ»²ãÒõÓ°£¬£¬£¬£¬£¬£¬£¬£¬ÐÂÄÜÔ´Æû³µÇå¾²ÎÊÌâÒ²ÒýÆðÁËÈ«Éç»áµÄ¸ß¶È¹Ø×¢ºÍÌÖÂÛ¡£¡£¡£¡£¡£¡£¡£¡£¡¶Õ÷ÇóÒâ¼û¸å¡·ÔٴΰÑÇå¾²·ÅÔÚÁËÖ÷ҪλÖ㬣¬£¬£¬£¬£¬£¬£¬Ò²ÊÇ´ÓÕþ¸®²ãÃæ£¬£¬£¬£¬£¬£¬£¬£¬¼àÊӺ͹ÜÀíÆóÒµÉú²ú¡£¡£¡£¡£¡£¡£¡£¡£
ÇâȼÁÏ£ºÓÐÐòÍÆ½øÇâȼÁϹ©Ó¦ÏµÍ³½¨Éè
¡¶Õ÷ÇóÒâ¼û¸å¡·Ìá³ö£¬£¬£¬£¬£¬£¬£¬£¬Ìá¸ßÇâȼÁÏÖÆ´¢Ô˾¼ÃÐÔ¡£¡£¡£¡£¡£¡£¡£¡£ÒòµØÖÆÒË¿ªÕ¹¹¤Òµ¸±²úÇâ¼°¿ÉÔÙÉúÄÜÔ´ÖÆÇâÊÖÒÕÓ¦Ó㬣¬£¬£¬£¬£¬£¬£¬¼ÓËÙÍÆ½øÏȽøÊÊÓô¢ÇâÖÊÁϹ¤Òµ»¯¡£¡£¡£¡£¡£¡£¡£¡£¿£¿£¿£¿£¿£¿ªÕ¹¸ßÑ¹ÆøÌ¬¡¢µÍÎÂҺ̬¼°¹Ì̬µÈ¶àÖÖÐÎʽ´¢ÔËÊÖÒÕÊ÷Ä£Ó¦Ó㬣¬£¬£¬£¬£¬£¬£¬Ì½Ë÷½¨ÉèÇâÆøÔËÊä¹ÜµÀ£¬£¬£¬£¬£¬£¬£¬£¬Öð²½½µµÍÇâȼÁÏ´¢Ô˱¾Ç®¡£¡£¡£¡£¡£¡£¡£¡£½¡È«ÇâÆøÖÆ´¢ÔË¡¢¼Ó×¢µÈ±ê׼ϵͳ¡£¡£¡£¡£¡£¡£¡£¡£
ÍÆ½ø¼ÓÇâ»ù´¡ÉèÊ©½¨Éè¡£¡£¡£¡£¡£¡£¡£¡£ÍêÉÆ¼ÓÇâ»ù´¡ÉèÊ©Á¢Ïî¡¢ÉóÅú¡¢½¨Éè¡¢ÑéÊÕ¡¢Í¶Ô˵Ȼ·½ÚµÄ¹ÜÀí¹æ·¶¡£¡£¡£¡£¡£¡£¡£¡£Ö¸µ¼Æóҵƾ֤ÇâȼÁϹ©Ó¦¡¢ÏûºÄÐèÇóºÏÀí½á¹¹¼ÓÇâ»ù´¡ÉèÊ©¡£¡£¡£¡£¡£¡£¡£¡£Ö§³ÖʹÓÃÏÖÓÐÔ°µØºÍÉèÊ©£¬£¬£¬£¬£¬£¬£¬£¬¿ªÕ¹ÓÍ¡¢Æø¡¢Çâ¡¢µç×ۺϹ©Ó¦·þÎñ¡£¡£¡£¡£¡£¡£¡£¡£Ö§³ÖÓÐÌõ¼þµÄµØÇø¿ªÕ¹È¼ÁÏµç³ØÆû³µÉÌÒµ»¯Ê÷Ä£ÔËÐС£¡£¡£¡£¡£¡£¡£¡£
±ðµÄ£¬£¬£¬£¬£¬£¬£¬£¬¡¶Õ÷ÇóÒâ¼û¸å¡·»¹Ìá³ö½«¶¦Á¦´ó¾ÙÍÆ¶¯³ä»»µçÍøÂçµÈ»ù´¡ÉèÊ©½¨Éè¡£¡£¡£¡£¡£¡£¡£¡£
×Ô2012Äê¹úÎñÔºÐû²¼ÊµÑé¡¶½ÚÄÜÓëÐÂÄÜÔ´Æû³µ¹¤ÒµÉú³¤ÍýÏ루2012-2020Ä꣩¡·ÒÔÀ´£¬£¬£¬£¬£¬£¬£¬£¬ÎÒ¹úÐÂÄÜÔ´Æû³µ¹¤Òµ´ÓÎÞµ½ÓУ¬£¬£¬£¬£¬£¬£¬£¬´Ó0µ½°ÙÍòÁ¾¼¶±ð£¬£¬£¬£¬£¬£¬£¬£¬´Óµ¼Èë½×¶ÎÂõÈëÉú³¤½×¶Î£¬£¬£¬£¬£¬£¬£¬£¬ÏÖÔÚÒѳÉΪÒýÁìÌìÏÂÆû³µ¹¤Òµ×ªÐ͵ÄÖ÷ÒªÁ¦Á¿¡£¡£¡£¡£¡£¡£¡£¡£²»¹ý£¬£¬£¬£¬£¬£¬£¬£¬¹¤ÒµÉú³¤Àú³ÌÖÐÒ²·ºÆðÁËÐí¶àÐÂÎÊÌâ¡¢ÐÂÌôÕ½ÐèÒª½â¾öºÍÖ¸µ¼£¬£¬£¬£¬£¬£¬£¬£¬¡¶ÐÂÄÜÔ´Æû³µ¹¤ÒµÉú³¤ÍýÏ루2021-2035Ä꣩¡·Ö¼ÔÚÍÆ¶¯ÐÂÄÜÔ´Æû³µ¹¤Òµ¸ßÖÊÁ¿Éú³¤£¬£¬£¬£¬£¬£¬£¬£¬¼ÓËÙ½¨ÉèÆû³µÇ¿¹ú¡£¡£¡£¡£¡£¡£¡£¡£¹ØÓÚ¹¤ÒµÁ´¸÷»·½ÚÆóÒµÀ´Ëµ£¬£¬£¬£¬£¬£¬£¬£¬ÕâÒ²½«ÊÇлúÔµ¡£¡£¡£¡£¡£¡£¡£¡£
ÒÔÏÂΪ¡¶Òâ¼û¸å¡·È«ÎÄ£º

























